开云kaiyun官方网站
信息公开网
网站首页
信息公开制度
信息公开指南
信息公开清单
一、基本信息
二、招生考试信息
三、财务、资产及收费信息
四、人事师资信息
五、教学质量信息
六、学生管理服务信息
七、学风建设信息
八、学位、学科信息
九、对外交流与合作信息
十、其他
依申请公开
学院动态
信息公开网
网站首页
信息公开制度
信息公开指南
信息公开清单
依申请公开
受理与监督投诉
学院动态
机构设置
信息报送入口
信息源
一、基本信息
二、招生考试信息
三、财务、资产及收费信息
四、人事师资信息
五、教学质量信息
六、学生管理服务信息
七、学风建设信息
八、学位、学科信息
九、对外交流与合作信息
十、其他
机构设置手机
手机版图片切换
当前位置:
首页
信息公开网
信息源
一、基本信息
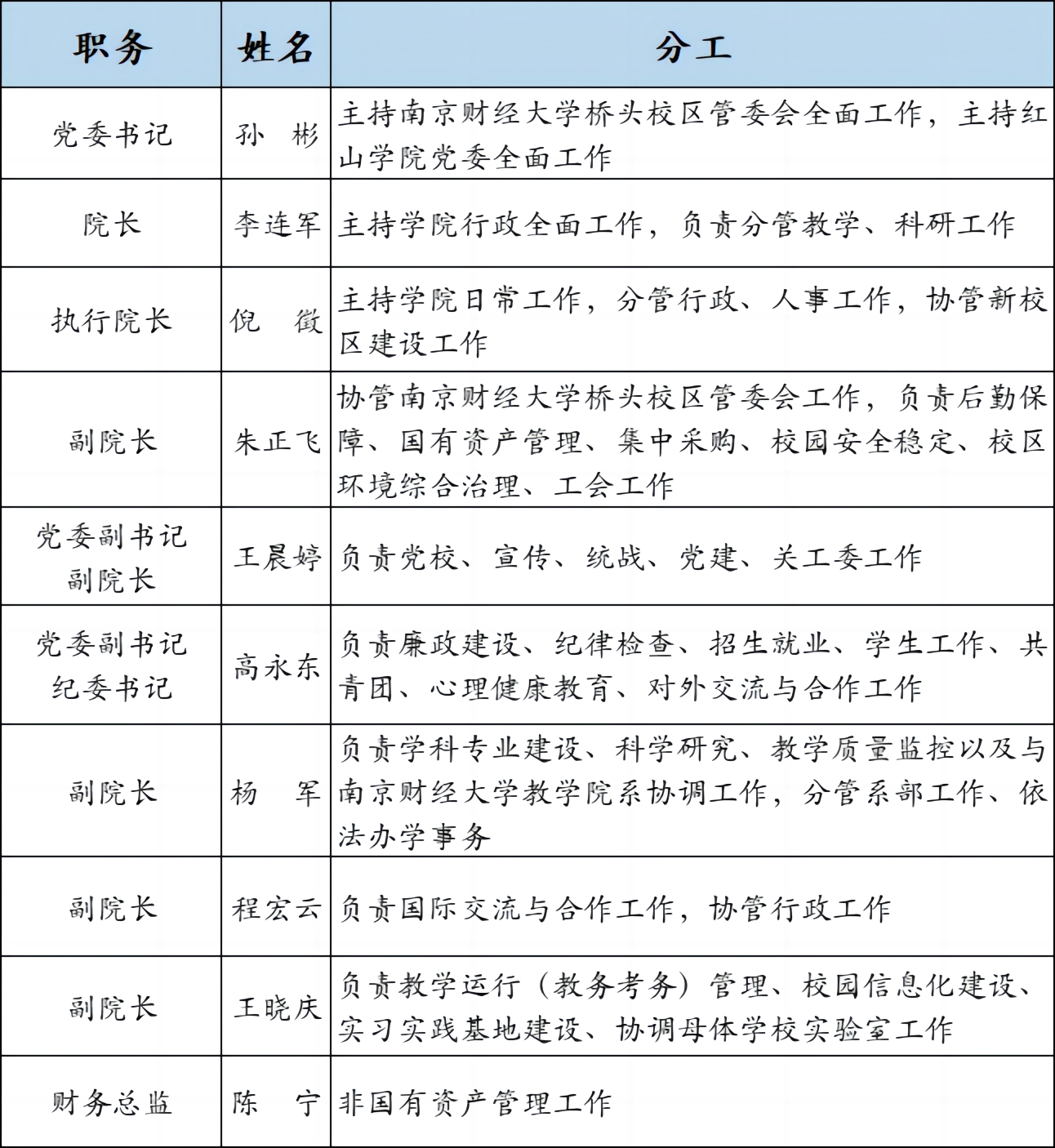
学院领导班子简介及分工
发布者:人员机构
发布时间:2018-04-12
浏览次数:
6433
A
A
A
信息公开网
办公地址:图书馆629
办公电话:025-57879708